Note
Go to the end to download the full example code.
Small-angle X-ray scattering¶
Small-angle X-ray scattering (SAXS) can be extracted using Scatterkit. To follow this
how-to guide, you should download the topology and the
trajectory files of the water system.
For more details on the theory see Small-angle X-ray scattering.
First, we import Matplotlib, MDAnalysis, NumPy and Scatterkit:
import matplotlib.pyplot as plt
import MDAnalysis as mda
from MDAnalysis.analysis.rdf import InterRDF
import scatterkit
from scatterkit.lib.math import atomic_form_factor, rdf_structure_factor
The water system consists of 510 water molecules in the liquid state. The molecules are placed in a periodic cubic cell with an extent of \(25 \times 25 \times 25\,\textrm{Å}^3\).
Load Simulation Data¶
Create a MDAnalysis.core.universe.Universe and define a group containing only
the oxygen atoms and a group containing only the hydrogen atoms:
u = mda.Universe("water.tpr", "water.trr")
group_O = u.select_atoms("type O*")
group_H = u.select_atoms("type H*")
Extract small angle x-ray scattering (SAXS) intensities¶
Let us use the scatterkit.Saxs class of Scatterkit and apply it to all atoms
in the system:
saxs = scatterkit.Saxs(u.atoms).run(stop=30)
/home/docs/checkouts/readthedocs.org/user_builds/scatterkit/envs/10/lib/python3.13/site-packages/scatterkit/saxs.py:244: RuntimeWarning: invalid value encountered in divide
structure_factors = self.sums.structure_factors / self.sums.bincount
/home/docs/checkouts/readthedocs.org/user_builds/scatterkit/envs/10/lib/python3.13/site-packages/scatterkit/saxs.py:246: RuntimeWarning: invalid value encountered in divide
self.sums.scattering_intensities / self.sums.bincount
Note
SAXS computations are extensive calculations. Here, to get an overview of the
scattering intensities, we reduce the number of frames to be analyzed from 101
to 30, by adding the stop = 30 parameter to the run method. Due to the
small number of analyzed frames, the scattering intensities shown in this tutorial
should not be used to draw any conclusions from the data.
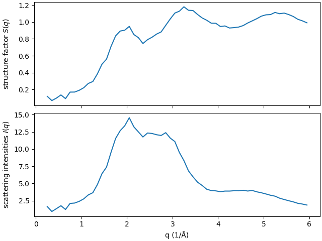
Extract the scattering vectors and the averaged structure factor and SAXS scattering
intensities from the results attribute:
The scattering intensities (and structure factors) are given as a 1D array, let us look at the 10 first lines:
print(scattering_intensities[:10])
[1.62552456 0.91142785 1.3238033 1.75288348 1.20407559 2.08831939
2.14261014 2.38557557 2.75070612 3.32383489]
By default, the binwidth in the recipocal \((q)\) space is \(0.1 Å^{-1}\).
We now plot the structure factor as well a the scattering intensities together.
fig1, ax1 = plt.subplots(nrows=2, sharex=True, layout="constrained")
ax1[0].plot(scattering_values, structure_factors)
ax1[1].plot(scattering_values, scattering_intensities)
ax1[-1].set_xlabel(r"q (1/Å)")
ax1[0].set_ylabel(r"structure factor $S(q)$")
ax1[1].set_ylabel(r"scattering intensities $I(q)$")
fig1.align_labels()
fig1.show()

The structure factor \(S(q)\) and the scattering intensities \(I(q)\) are related via
where \(f(q)\) are the atomic form factors. We will investigate the relation below in more details.
Computing oxygen and hydrogen contributions¶
An advantage of full atomistic simulations is their ability to investigate atomic contributions individually. Let us calculate both oxygen and hydrogen contributions, respectively:
saxs_O = scatterkit.Saxs(group_O).run(stop=30)
saxs_H = scatterkit.Saxs(group_H).run(stop=30)
Let us plot the results for the structure factor, the squared atomic form factor as
well scattering intensities together. For computing the atomic form factor we will use
scatterkit.lib.math.atomic_form_factor(). Note that for the
structure_factors and the scattering_intensities` we access the results directly
from the ``results attribute without storing them in individual variables as before:
fig2, ax2 = plt.subplots(nrows=3, sharex=True, layout="constrained")
# structure factors
ax2[0].plot(
saxs_O.results.scattering_vectors,
saxs_O.results.structure_factors,
label="Oxygen",
)
ax2[0].plot(
saxs_H.results.scattering_vectors,
saxs_H.results.structure_factors,
label="Hydrogen",
)
# atomic form factors
ax2[1].plot(
saxs_O.results.scattering_vectors,
atomic_form_factor(saxs_O.results.scattering_vectors, "O") ** 2,
)
ax2[1].plot(
saxs_H.results.scattering_vectors,
atomic_form_factor(saxs_H.results.scattering_vectors, "H") ** 2,
)
# scattering intensities
ax2[2].plot(saxs_O.results.scattering_vectors, saxs_O.results.scattering_intensities)
ax2[2].plot(saxs_H.results.scattering_vectors, saxs_H.results.scattering_intensities)
ax2[-1].set_xlabel(r"q (1/Å)")
ax2[0].set_ylabel(r"$S(q)$")
ax2[1].set_ylabel(r"$f(q)^2$")
ax2[2].set_ylabel(r"$I(q)$")
ax2[0].legend()
fig2.align_labels()
fig2.show()

The figure above nicely shows that multiplying the structure factor \(S(q)\) and the squared atomic form factor \(f(q)^2\) results in the scattering intensity \(I(q)\).
The atomic form factors are monotonically decaying as a function of \(q\) and their value for \(q=0\) is the same number of electrons for the element. Also, it is worth to notice that due to small atomic form factor of hydrogen there is basically no contribution of the hydrogen atoms to the total scattering intensity of water.
Connection of the structure factor to the radial distribution function¶
As in details explained in Small-angle X-ray scattering, the structure factor can be related to the radial distribution function (RDF). We denote this structure factor by \(S^\mathrm{FT}(q)\) since it is based on Fourier transforming the RDF. The structure factor which can be directly obtained from the trajectory is denoted by \(S^\mathrm{D}(q)\).
To relate these two we first calculate the oxygen-oxygen RDF up to half the box length
using MDAnalysis.analysis.rdf.InterRDF and save the result in
variables for an easier access.
box_lengh = u.dimensions[0]
oo_inter_rdf = InterRDF(
g1=group_O, g2=group_O, range=(0, box_lengh / 2), exclude_same="residue"
).run()
r_oo = oo_inter_rdf.results.bins
rdf_oo = oo_inter_rdf.results.rdf
We use exclude_same="residue" to exclude atomic self contributions resulting in a
large peak at 0. Next, we convert the RDF into a structure factor using
scatterkit.lib.math.rdf_structure_factor() and the number density of the
oxygens.
Now we can plot everything together and find that the direct evaluation from above and the transformed RDF give the same structure factor.
fig3, ax3 = plt.subplots(2, layout="constrained")
ax3[0].axhline(1, c="gray", ls="dashed")
ax3[0].plot(r_oo, rdf_oo, label="Oxygen-Oxygen")
ax3[0].set_xlabel("r (Å)")
ax3[0].set_ylabel("radial distribution function")
ax3[0].set_xlim(0, 10)
ax3[1].plot(q_rdf, struct_factor_rdf, label=r"$S^\mathrm{FT}$")
ax3[1].plot(
saxs_O.results.scattering_vectors,
saxs_O.results.structure_factors,
label=r"$S^\mathrm{D}$",
ls="dashed",
)
ax3[1].set_xlabel("q (1/Å)")
ax3[1].set_ylabel("structure factor $S(q)$")
ax3[1].set_xlim(0, 7)
ax3[1].legend()
ax3[0].legend()
fig3.align_labels()
fig3.show()